-
kafka增加topic的备份数量
本文将介绍如何利用kafka-reassign-partitions.sh命令增加主题的备份数量。
mikealzhou 2023-01-03
706 0 0 -
RocketMQ消息发送的高可用设计
从rocketmq topic的创建机制可知,一个topic对应有多个消息队列,那么我们在发送消息时,是如何选择消息队列进行发送的?假如这时有broker宕机了...
张乘辉 2023-01-03
662 0 0 -
RocketMQ实战:一个新的消费组初次启动时从何处开始消费呢?
一个新的消费组订阅一个已存在的Topic主题时,消费组是从该Topic的哪条消息开始消费呢?
丁威 2023-01-03
685 0 0 -
Apache Pulsar 在腾讯计费场景下的应用
腾讯计费平台 腾讯计费(米大师)是孵化于支撑腾讯内部业务千亿级营收的互联网计费平台,汇集国内外主流支付渠道,提供账户管理、精准营销、安全风控、稽核分账、计费分析...
腾讯技术工程官方号 2023-01-03
656 0 0 -
KafkaProducer Sender 线程详解(含详细的执行流程图)
上文 《源码分析 Kafka 消息发送流程》 已经详细介绍了 KafkaProducer send 方法的流程,该方法只是将消息追加到 KafKaProduce...
丁威 2023-01-03
665 0 0 -
Kafka及周边深度了解
文章有点长,但是写的都挺直白的,慢慢看下来还是比较容易看懂,从Kafka的大体简介到Kafka的周边产品比较,再到Kafka与Zookeeper的关系,进一步理...
别打名名 2023-01-02
736 0 0 -
Flink源码走读(二):Flink+Kafka实现端到端Exactly Once语义
Flink通过Checkpoint机制实现了消息对状态影响的Exactly Once语义,即每条消息只会影响Flink内部状态有且只有一次。但无法保证输出到Si...
随风
2023-01-02
693 0 0 -
实时数仓 | 你想要的数仓分层设计与技术选型
数据仓库概念的提出都要追溯到上世纪了,我们认为在大数据元年之前的数仓可以称为传统数仓,而后随着海量数据不断增长,以及Hadoop生态不断发展,主要基于Hive/...
大数据技术架构 2023-01-02
679 0 0 -
Kafka实战宝典:一文带解决Kafka常见故障处理
Kafka的bin目录下shell脚本是kafka自带的管理工具,提供topic的创建/删除/配置修改、消费者的监控、分区重载、集群健康监控、收发端TPS压测、...
数据社 2023-01-02
659 0 0 -
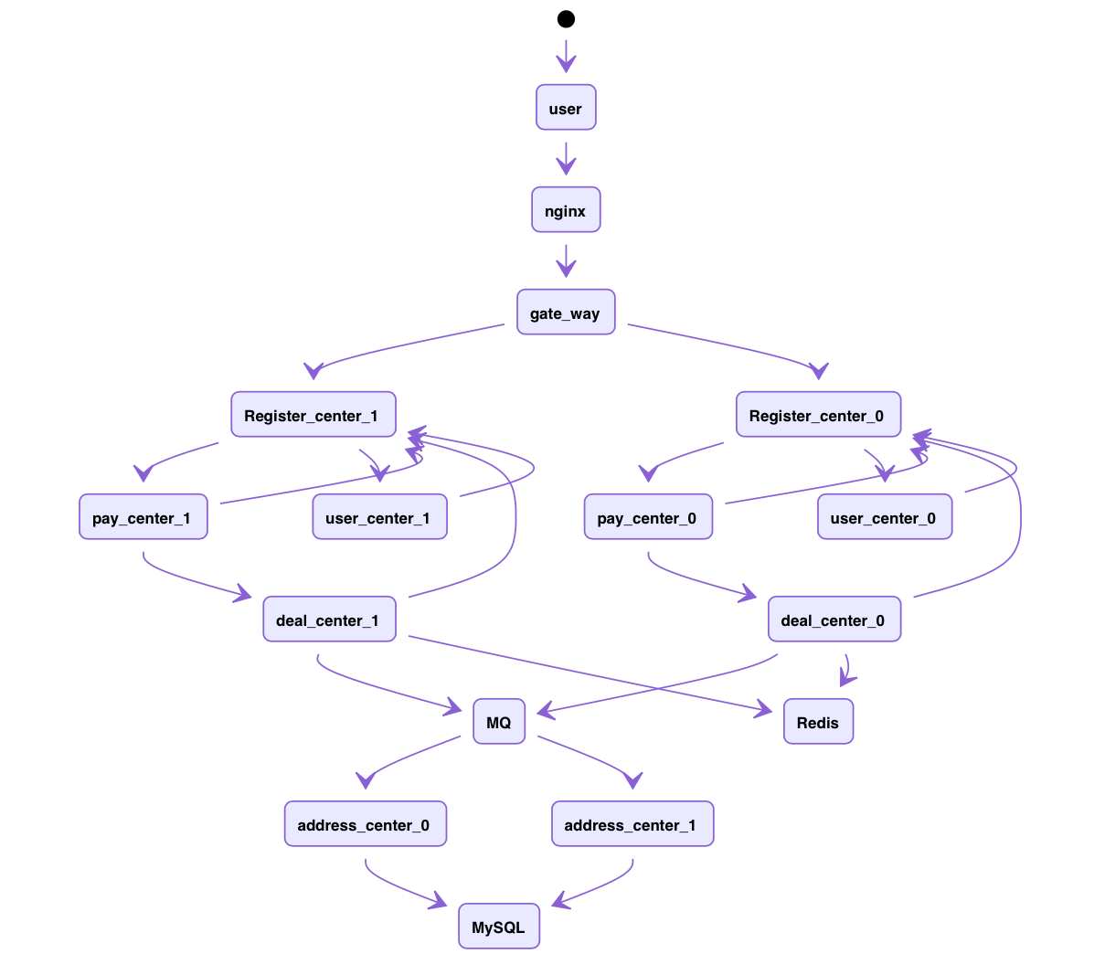
分布式服务监控你真的会吗
现在系统架构都朝着微服务化,云原生化发展,一个大型的系统光微服务数量有可能多达上百个,再加上多机分布式部署,服务异构等原因,导致系统调用链路只会越来越复杂。
leon_橙 2023-01-02
664 0 0
